电动车跑不远,小编告诉您怎么办
[提要] 中国电动车产业已经连续保持了十多年的高速增长,特别是近两三年来,年产销量都超过3000万辆,预计未来五年,我国电动车最高年产销量将达到甚至超过4000万辆。
在电动车逐渐步入人们的日常生活中时,预示着以电能作为新动力源的交通工具已经吹响了无油时代的号角。目前,中国电动车的保有量已经突破2亿辆,也就是说,在中国13亿人口中,每6个人里就有一个人拥有一辆电动车。据电动车行业专家介绍,中国电动车产业已经连续保持了十多年的高速增长,特别是近两三年来,年产销量都超过3000万辆,预计未来五年,我国电动车最高年产销量将达到甚至超过4000万辆。
不过,很多购买了电动车的消费者感到烦恼,因为车子在有些时候会出现这样那样的状况,特别是对于新手来说,缺乏专业知识的他们,总是手忙脚乱,不知如何是好,还常常误解为是车辆本身质量出现了问题,以至于在不必要的情况下费力的拿到车行修理。其实,有些问题只是常见问题,如果能掌握一些电动车方面的常识,稍微进行一番检查,自己就能轻松搞定。
小编认为,在电动车普及率如此之高的情况下,电动车制造商或者电动车零部件制造商,均有义务为消费者普及一些常见的电动车故障及处理方法。
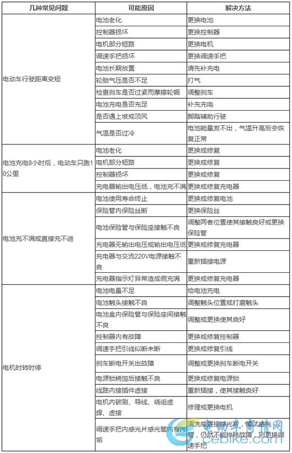
以下所附表格,是小编通过自身经验和资料整理,罗列出来的一些与电池相关的常见问题、可能原因和解决方法,以供消费者参考。
为您推荐:更环保、更耐用、更安全的南都电池,南都电池为您保驾护航,让您称心如意!
转载请注明“电动车商情网”:
//m.jamuntea.com/news/html/201612/2016121609405591.htm














